(三十六)联系实际,突出重点。紧密结合各地区、各部门实际,整合数据资源为社会、政府、企业提供服务。在工商登记、统计调查、质量监管、竞争执法、消费维权等领域率先开展大数据示范应用工程,实现大数据汇聚整合。在宏观管理、税收征缴、资源利用与环境保护、食品药品安全、安全生产、信用体系建设、健康医疗、劳动保障、教育文化、交通旅游、金融服务、中小企业服务、工业制造、现代农业、商贸物流、社会综合治理、收入分配调节等领域实施大数据示范应用工程。
各地区、各部门要加强对本意见落实工作的监督检查,推动在服务和监管过程中广泛深入运用大数据。发展改革委负责对本意见落实工作的统筹协调、跟踪了解、督促检查,确保各项任务和措施落实到位。
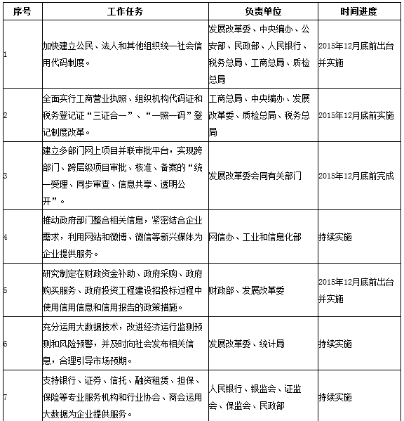
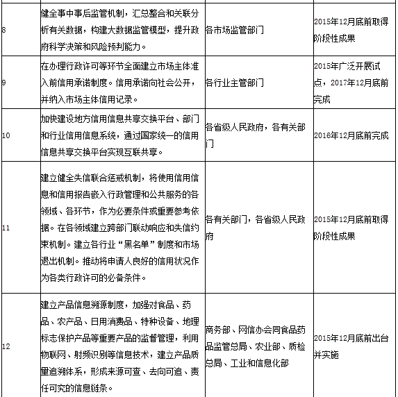
附件:重点任务分工及进度安排表
国务院办公厅
2015年6月24日
(此件公开发布)
附件
重点任务分工及进度安排表



